快手点赞平台:揭秘24小时最低价抢购攻略?
一、快手点赞平台概述
快手作为国内领先的短视频社交平台,拥有庞大的用户群体。在快手上,点赞是衡量内容受欢迎程度的重要指标之一。为了满足用户的需求,快手点赞平台应运而生,为广大用户提供了一个便捷的点赞服务。
快手点赞平台不仅可以帮助用户快速增加视频的点赞数,提升视频的曝光度和热度,还能帮助用户在短时间内获得更多的粉丝关注。然而,点赞服务并非免费,平台上的点赞价格也各不相同。那么,如何在众多选择中找到24小时最低价呢?下面我们将为您揭晓答案。
二、如何寻找24小时最低价
1. 比较不同服务商的价格
快手点赞平台上有许多服务商提供点赞服务,价格也各有差异。用户可以通过对比不同服务商的价格,找出性价比最高的选择。建议用户在选择服务商时,不仅要关注价格,还要考虑服务商的信誉和评价。
2. 关注平台优惠活动
快手点赞平台会不定期推出优惠活动,如满减、折扣等。用户可以通过关注平台的官方公告,及时了解最新的优惠信息,以便在活动期间享受最低价点赞服务。
3. 利用平台推荐功能
快手点赞平台会根据用户的浏览和购买记录,推荐性价比高的点赞服务。用户可以尝试利用这一功能,找到适合自己的24小时最低价。
三、选择24小时最低价注意事项
1. 确保服务商信誉
选择24小时最低价时,务必关注服务商的信誉。可以通过查看用户评价、历史交易记录等方式,了解服务商的服务质量。
2. 注意点赞速度和质量
除了价格,点赞速度和质量也是选择点赞服务时需要考虑的重要因素。低廉的价格并不代表优质的点赞效果,用户应选择既能保证点赞速度,又能保证点赞质量的优质服务。
3. 遵守平台规则
在使用点赞服务时,用户应遵守快手平台的规则,避免因违规操作导致账号被封禁。同时,也要注意不要过度依赖点赞服务,保持内容的原创性和质量。
本文作者:
银河期货 航运及创新团队负责人 贾瑞林
期货从业证号:F3084078 投资咨询证号:Z0018656
第一部分 前言概要
【事件背景】
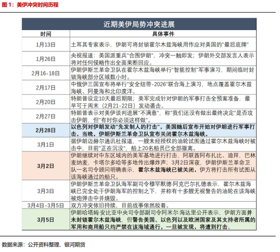
2月28日上午,美以对伊朗发动袭击,中东局势明显升级。截止2026年3月6日,美以对伊战争仍在升级中。
美以对伊冲突升级后,中东地区贸易受阻,霍尔木兹海峡的通行基本停滞。截止2026/3/6日,MSC、CMA、MSK、COSCO、HPL等主流班轮公司已暂停中东航线订舱。CMA、HPL、中谷物流、海丰等船司宣布对中东航线加征高额战争风险附加费,40尺柜约为3000美元左右。
船司开始进行航线调整,原部署在中东航线的集装箱船KHORFAKKAN和CSCL ATLANTIC OCEAN调配至欧线,另外有船舶计划调配至印度和地中海等航线,短期可能冲击其他航线供需格局。2026年3月6日,MSK2026年3月6日,MSK宣布已决定暂时停运连接远东与中东的FM 1干线,以及连接中东与欧洲的ME11干线,宣布新增一条新的亚欧航线AE19,连接地中海及沙特阿拉伯吉达港。
【事件跟踪及影响】
目前全球集装箱运力部署约3370万TEU,其中,亚欧航线(北欧+地中海)部署807万TEU,占全球的24%;中东/印度航线部署476万TEU,占全球的14%。
近期中东航线陷入停滞后,短期看中东航线船舶外调冲击其他航线供需格局,长期看航线重构和绕行可能导致船期紊乱。考虑中东地区进口需求并未消失,若冲突发生时间较长,集装箱航线可能发生重构,航线重构后带来的阶段性效率损失可能带来港口拥堵和船期延误,对运价形成一定的上涨的催化,但具体影响幅度需取决于红海发生的时间。若持续时间较短,影响则相对有限。后续需重点关注地缘冲突持续时间及伊朗在霍尔木兹海峡方面的动作。
另外,在成本端,3/5日起,多家保赔协会正式取消海湾地区战争险,预计短期中东及其他航线运价价差拉大,成本端需关注保费及燃油价格的动态。
第二部分 霍尔木兹海峡通行情况跟踪及影响
自2026年年初以来,中东地缘局势经历了从极限施压到全面军事对抗的剧烈升级。2月28日,美以对伊朗发动打击,伊朗随即对美以发动导弹袭击作为报复,导致冲突迅速升级并外溢至整个地区,而作为全球能源命脉的霍尔木兹海峡迅速成为双方博弈的最前线。冲突爆发当天,伊朗就威胁封锁霍尔木兹海峡,与此同时胡塞武装表示为支持伊朗将重新打击过路红海的船舶,多家航运巨头立即宣布暂停船只通过霍尔木兹海峡,并安排原本试航红海的船舶改道至好望角。当前霍尔木兹海峡的通行受阻正持续引发全球能源与航运市场的剧烈震荡
一、中美关税降幅超预期,关税暂缓90天留出抢运窗口
1.1 地缘动态
2月28日上午,以色列宣布对伊朗发动“先发制人的打击”,多枚导弹袭击了德黑兰市中心的大学街、共和国大街等区域,德黑兰北部和东部以及伊斯法罕、卡拉季、克尔曼沙阿等地传出爆炸声。与此同时,特朗普宣布美军开始对伊朗进行“重大作战行动”,目标是摧毁伊朗的导弹工业、确保伊朗不能获得核武器并彻底摧毁伊朗海军。当晚伊朗伊斯兰革命卫队宣布关闭霍尔木兹海峡。
3月之后,中东战火持续蔓延,伊朗于2号表示正式关闭霍尔木兹海峡,并将打击所有试图从该海峡通过的船只。当地时间3月5日,伊朗哈塔姆·安比亚中央司令部副司令阿米尔·海达里公开表示,伊朗方面并未封锁霍尔木兹海峡,但警告美国、以色列以及欧洲国家及其支持者所属的军用和商用船只均严禁在该海域通行,一旦被发现,将遭到打击。
截至目前,美伊双方冲突依旧持续,战事仍旧焦灼,且多家保险公司联合撤保,国际主流保赔协会发布公告,宣布自2026年3月5日起,取消波斯湾、霍尔木兹海峡、阿曼等水域的船舶战争险保障,霍尔木兹海峡航运危机正在全面升级
1.2 船舶通行动态
随着中东地缘局势的持续升级,美伊双方冲突愈演愈烈,多家航运巨头宣布暂停与中东地区的业务并安排原本试航苏伊士运河的航线船舶改道好望角。具体来看,2月27日冲突前夕,MSK率先发布预警决定撤回旗下两条航线并恢复红海-苏伊士走廊的计划,改为绕航好望角。随后2月28日,美以局势打击开始致使战争冲突加剧,伊朗于晚间宣布封锁霍尔木兹海峡,多家航运公司陆续收到安全预警后相继发布公告暂停油轮、集装箱船等通过霍尔木兹海峡,并要求船舶驶向安全区域避险或改道好望角。
原先主流船司安排部分船舶试航红海的计划随着战争局势升级而暂停,MSK、HPL、CMA CGM等船东考虑到中东地区安全仍存在不确定性,且船员、船舶以及客户货物的安全始终是最高优先级,遂相继宣布暂停船舶驶向红海以及霍尔木兹海峡。与此同时,多数航运巨头宣布暂停与中东的订舱业务往来以及新货运的预定业务。
不过当前仍有部分船舶被困在波斯湾海域之内,根据船视宝数据显示,截至2026年3月5日,全球共有1220艘船舶仍在波斯湾海域内,其中包含了航行、锚泊、靠泊和搁浅这主要四种航线状态。其中集装箱船共有111艘,共计41.09万TEU,占全球集装箱运力的1.2%。干散货船共有227艘,共计1376.62万DWT,占全球干散货运力的1.28%,而油轮船共计190艘,包含了船和成品油船,共计2720.15万DWT,占全球油轮运力的5.55%,也是三大船型中地处波斯湾海域内占比权重最大的船型,体现出霍尔木兹海峡作为全球油运的咽喉要道,对于全球油运的重要性。
不过伊朗宣布封锁霍尔木兹海峡并打击过路商船后,仍有部分船舶试图通过霍尔木兹海峡地区,并在此遭遇了伊朗的打击。截至3月3日,伊朗宣称已有十多艘无视警告的油轮在霍尔木兹海峡被炮弹击中并烧毁。且由于海峡宽度有限,商船间雷达回波强烈,极易被锁定攻击,目前停留在波斯湾海域内的船舶多处于抛锚等待的状态。若后续伊朗持续封锁霍尔木兹海峡,或将对海域附近船舶的航行、装卸货产生严重的影响。
二、关键海峡和运河通行情况
2.1 霍尔木兹海峡通行情况
霍尔木兹海峡通行受阻之后,三大船型通行量均出现骤降。霍尔木兹海峡方面,随着2月28日伊朗宣布封锁霍尔木兹海峡之后,该地区的船舶通行量均出现了断崖式下滑。具体来看,集装箱船方面,根据船视宝数据显示,截至2026年3月5日,该区域的集装箱船舶通行量已降至3艘,而在去年的2-3月,仍有10-30艘的集装箱船正在通行;干散货船型方面,截至2026年3月5日,仅剩2艘船舶正在行驶,共计8.95万吨,仅为去年同期的15%左右;而油轮方面,截至2026年3月5日,该区域的船舶通行量也骤降至2艘,而去年的2-3月仍有20-40艘的油轮正在通行。
从霍尔木兹海峡的船舶通行结构来看,油轮不论是船舶数量还是载重吨都占据主要地位,根据Clarksons数据显示,2025年,霍尔木兹海峡区域油轮的通行量为14556艘,共计21.86亿载重吨,占比高达62%,这也反映了霍尔木兹海峡作为全球能源运输的咽喉要道对于油轮运输的重要性。而干散货船和集装箱船的通行量基本相当,均占据霍尔木兹海峡通行量的12-13%左右,且根据单船平均的载重吨来看,这两种船型在此过路的船舶多以小船为主(其中干散船的平均通行量为6.6万吨的灵便型船,集装箱船为5.8万DWT,对标3000-5000TEU的载箱量)。
2.2 曼德海峡通行情况
曼德海峡自红海事件发生后,船舶通行量较红海危机前减少7成。曼德海峡方面,自2023年红海危机开始,主流船司已经开启绕航好望角的策略,尽管目前美伊局势升级,霍尔木兹海峡被封锁后,曼德海峡的船舶通行量暂时未出现大幅下滑,但后续仍需要持续关注胡塞武装对于红海过路船舶的打击情况是否会影响至曼德海峡。红海危机发生前后,曼德海峡的通行量减少7成。从船视宝最新的数据来看,截至2026年3月5日,该地区的船舶通行量为28艘,共计139.1万吨,与去年阶段2月-3月的20-50艘的船舶通行量大体一致。
2.3 苏伊士运河通行情况
苏伊士运河方面,船舶航线环境恶化后对于三大船型中的集装箱船舶的航行影响更为严峻。2026年初,主流船司相继宣布试航红海并安排了部分航线开启重走苏伊士运河的计划,但自3月初美伊地缘政治冲突继续恶化后,原本安排部分航线试航红海的船司宣布重返好望角行驶。2月27日,MSK发布公告表示目前正面临因红海地区运营环境所带来的不确定性的限制决定将部分即将开航的ME11和MECL航线船舶由原本的经苏伊士运河改为绕行好望角。根据Clarksons数据显示,截至2026年3月4日,全球苏伊士运河的通行量为8艘,共计46.32千TEU,平均载箱量为5790TEU的小船,反映目前仅有小船因船舶成本、安全与自身灵活性的原因还在走苏伊士运河
而另外两大船型,干散货船和油轮过路苏伊士运河的数量依旧与去年同期相当,后续需要持续关注美伊冲突局势恶化是否持续外溢至临近的苏伊士运河的通行情况。
从苏伊士运河的通行结构来看,近几年不同船型通过苏伊士运河的占比出现了较大的变化,目前三大船型中,油轮的通行数量和载重吨均占比最大,约在3-5成之间,而集装箱船的占比权重最小,从载重吨来看占比仅不到1成,这也与过路苏伊士运河的集装箱船通常为1.7万TEU以上的大型船舶,且运输的货值通常较高有关。具体来看,自2023年底红海危机发生以来,胡塞武装宣布打击过路商船后,对于航行亚欧/地中海航线的集装箱船影响最大,且随着主流船司相继采取绕航红海的措施,对比红海危机前后,通行苏伊士运河的船舶数量减少了7成,船舶载重(TEU计)减少了85%。
三、短期中东航线陷入停滞,中长期关注供应链重构
3.1 目前中东航线陷入停滞,部分船司寻求替代方案
截止2026/3/6日,MSC、CMA、MSK、COSCO、HPL等主流班轮公司已暂停中东航线订舱。CMA、HPL、中谷物流、海丰等船司已经宣布加征高额战争风险附加费,40尺柜约为3000美元左右。
红海地区局势的升级一方面影响霍尔木兹海峡的通行,另一方面胡赛武装的袭击如果重新开启也会影响红海地区的局势和船舶通行情况。
从集装箱船部署情况来看,红海危机发生前(2023年11月初)全球集装箱运力部署约2820万TEU,其中,亚欧航线(北欧+地中海)部署580万TEU,占全球的20.6%;中东/印度航线部署390万TEU,占全球的13.8%。红海危机发生后,受船司绕航好望角出现供需缺口的影响,船司加大了在欧地航线的船舶部署量,根据2026年3月最新的数据,目前全球集装箱运力部署约3370万TEU,其中,亚欧航线(北欧+地中海)部署807万TEU,占全球的24%;中东/印度航线部署476万TEU,占全球的14%
从集装箱进出口量来看,2025年中东地区集装箱进出口总量1160万TEU,占全球海运集装箱运量的比重约为5.2%,低于远东到欧洲(11.5%);从吞吐量看中东地区集装箱吞吐量占全球的5%左右。中东航线主要包括两条,一条目的港为波斯湾区域,一条目的港为红海区域。目前,将波斯湾沿岸港口货物转运至沙特西部的红海港口(如吉大港),是业内认为可行的路线之一。不过在美以对伊朗战争爆发后,2026年3月5日,胡塞武装领导人阿卜杜勒·马利克·胡塞明确表示,该组织“全面支持”伊朗,并已做好准备在事态发展需要时采取行动,在此背景下,红海地区的局势也出现升级,红海通行风险加剧。
3.2 短期看中东航线船舶外调冲击其他航线供需格局,长期看航线重构和绕行可能导致船期紊乱和运费上涨
目前,受中东航线停滞影响,原部署在中东航线的集装箱船KHORFAKKAN和CSCL ATLANTIC OCEAN调配至欧线(3月下半月ETD上海),另外有部分船舶计划调配至印度和地中海等航线,短期可能冲击其他航线的供需格局。2026年3月6日,MSK宣布已决定暂时停运连接远东与中东的FM 1干线,以及连接中东与欧洲的ME11干线,以及宣布新增一条新的亚欧航线AE19,连接地中海及沙特阿拉伯吉达港。不过除了霍尔木兹海峡之外,还应关注红海局势的演变,若胡赛武装对于曼德海峡附近船只的袭击加剧,目前仍在通行曼德海峡和红海的集装箱船只可能重新改道至好望角航线,仍会干扰欧地及中东航线的供需格局。
中长期看,集装箱航线可能发生重构。考虑中东地区进口需求并未消失,若冲突发生时间较长,航线重构后带来的阶段性效率损失可能带来港口拥堵和船期延误,对运价形成上涨的催化,但具体影响幅度取决于红海发生的时间。若持续时间较短,影响则相对有限,后续需重点关注地缘冲突持续时间及伊朗在霍尔木兹海峡方面的表态
四、预计中东及其他航线运价价差拉大,成本端关注保费及燃油价格的上涨
目前大部分船司选择停留在波斯湾海域外观望,波斯湾区域航行接近停滞,个别船舶关闭AIS信号通行霍尔木兹海峡海峡,但需承担高额保险费以及被袭击的风险。
3/5日起,多家保赔协会正式取消海湾地区战争险。挪威Gard与Skuld、英国NorthStandard与伦敦保赔协会、日本MS&AD、美国American Club等全球主要海事保险商,自3/5日起正式取消针对驶入波斯湾及伊朗水域船舶的战争险承保。短期红海及波斯湾区保险费明显上升,保险公司拒保范围扩大,进一步压制船司在波斯湾海域通行的意愿。
伊朗局势升级后,联合战争委员会已发布日期为2026年3月3日的最新列明区域清单(JWLA-033),新增高危区(JWLA)如下:巴林、吉布提、科威特、阿曼、卡塔尔。修订情况:修订波斯湾/阿拉伯湾、阿曼湾、印度洋、亚丁湾及红海南部区域以下边界所包围的水域。一旦某个区域被列入JWLA,意味着进入该区域的船舶面临拒保或必须加保,其战争险保费可能急剧上涨。
一方面,考虑中东红海地区风险的急剧上升,船舶改道避开此区域的绕航成本及保费成本预计明显增加,在此背景下,船司对中东红海区域征收的战争风险附加费预计大幅上涨。加剧不同航线间运费表现的分化;另一方面,由于中东地区的油品出口量占到了全球的1/3,其中8成以上通过霍尔木兹海峡进行运输,根据金联创的数据,2026/3/6日船用低硫价格693美元/吨,相较2/27日涨幅33%。若霍尔木兹海峡封锁时间较长,原油及其他油品出口受阻,成本端燃油成本的上涨会对运价形成一定催化。






















还没有评论,来说两句吧...