广东成人高考在2026年时,网上报名马上要在9月正式开展了。于此同时,好多想要提升学历的同学,却将因为弄模糊其的流程,错失掉时间的节点,从而徒劳地忙碌一整年。一旦在报名的环节出现差错,不但得跑去线下进行审核,而且还极有可能抢不到临近的考位,这样便会直接致使没得办法去参加考试。
官方唯一报名入口要认准
广东省成人高考涉及的全部报名操作都得在指定官网达成,其他任何第三方网站链接都一概切不可轻信呢!依据省教育考试院所发布的公告内容,2026年唯一的报名网址是http://www.eeagd.edu.cn/cr这个,考生能够直接于浏览器当中输入此地址以进入系统。
当报名系统处于开放那个期间的时候,网站的访问量将会是极其大巨,建议那些考生避开高峰时期阶段去开展进行操作行动。在进入到官网之后先得要十分仔细认真去阅读报考的须知内容,确认自身绝对符合报名条件之后再来点击选择注册选项,以此避免防止后续审核出现不通过的状况情况。
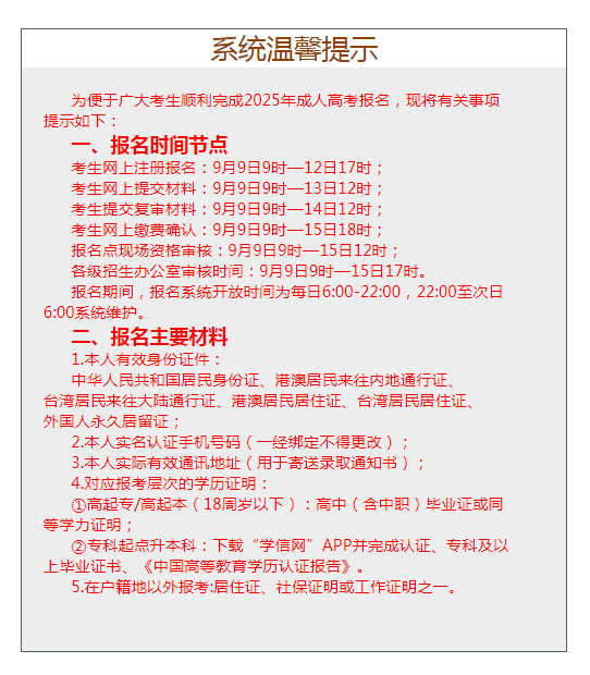
全年关键报考时间节点
预报名阶段是在2026年3月至8月,在这段时期内考生得确定自己所欲报的院校以及专业,众多具备经验的考生会于3月便着手复习,鉴于入学考试需考3门课程,倘若等到9月再去复习,时间将会极其紧张。
正式报名通道将于9月9日上午9点准时开启,但一定要注意一直得连续持续到12日下午5点才行不可以有中间其他中断。还需要特别留意,网上报名以及那现场审核这两者的时间都将会延长直至14日下午5点,可有件事情要注意清楚了就是但凡能在网络便捷线上顺利弄好搞定的就一定最好尽量要全力避开直接弄到线下亲自去办。而那场考试明确确定安排在了10月19日和20日这两天无疑且都是在通常人们习惯的周末休息时间。
四步搞定网上报名流程
考生首次登录系统时,得先去点击“我第一次注册”,接着填写基本信息从而获取预报名号。此号码极重要,建议考生借助手机拍照来保存,后续填报信息以及查询审核状态时均要用到它。
拿到预报名号之后,重新登录系统,此时要上传居住证附件,还要填报志愿,并且录入详细报考信息。然后点击“采集相片”,以此进行人脸识别验证,验证通过以后,系统会自动分配考位,最后去检查附件审核状态,如果显示通过,那就可以缴费了。
报名材料准备要提前
不是广东省户籍的考生,必须要提前将广东省内的居住证或者工作证明准备好,报名的时候是需要把这些附件上传的。哪怕是广东户籍,然而不在户籍地报考的考生,照样是得要把当地的居住证明提供出来的。
对于报考医学类专业的考生而言,需格外特别留意,此类专业要求提供相关工作年限证明以及资格证书。而普通专业的考生,仅需准备好身份证的电子版,还有学历证书的电子版,所提供的照片必须确保清晰,防止原因致使图片模糊这一状况引发被退回重审的结果。
报名门槛并不算高
关于学历这一块儿,报考高起专或者高起本的考生只要是具备高中、中专或者技校毕业证就可以了。要是想直接考试专升本的话,那么就需要拥有大专及更高的学历,并且在学信网能够查询到就行,全日制以及成考学历均予以认可。
没有针对年龄做出刚性规定,然而就在实际运作之时嘛未年满18周岁是相当不容易通过审核的。身体状况只要具备能够自行料理且正常予以达成学习这种情形就行的,就大多数上班的人而言呐此道门槛基本上均可予以达成的!
常见问题这样解决
有不少考生于相片采集阶段受阻,人脸识别老是不成功,出现此种状况能够查看一下光线是不是充足,把眼镜以及帽子摘掉,维持面部没有遮挡,多尝试几回一般都能够通过,确实不行也别慌张,能够联系函授站的老师帮忙处理。
缴费以后呢,要是发觉信息填错了,那就得在审核截止时间之前赶快去修改。万一审核状态显示不通过,系统会给出具体缘由,根据要求重新上传正确的材料就可以了。建议考生每天登上系统查看一回审核进度。以免错过补交材料的时间。
于你而言,在着手准备报名材料期间所碰到的最为突出的困难究竟是什么呢,欢迎于评论区域留言去分享你的问题,点赞并且收藏此文章以便让更多同学能够看到,进而一同顺遂通过成考报名。




还没有评论,来说两句吧...